| [ 索引号 ] | 11500000MB1907069L/2026-00033 | [ 发文字号 ] | |
| [ 主题分类 ] | 财政 | [ 体裁分类 ] | 财政预算、决算 |
| [ 发布机构 ] | 市应急局 | ||
| [ 成文日期 ] | 2026-03-02 | [ 发布日期 ] | 2026-03-02 |
| [ 索引号 ] | 11500000MB1907069L/2026-00033 |
| [ 发文字号 ] | |
| [ 主题分类 ] | 财政 |
| [ 体裁分类 ] | 财政预算、决算 |
| [ 发布机构 ] | 市应急局 |
| [ 发布日期 ] | 2026-03-02 |
| [ 成文日期 ] | 2026-03-02 |
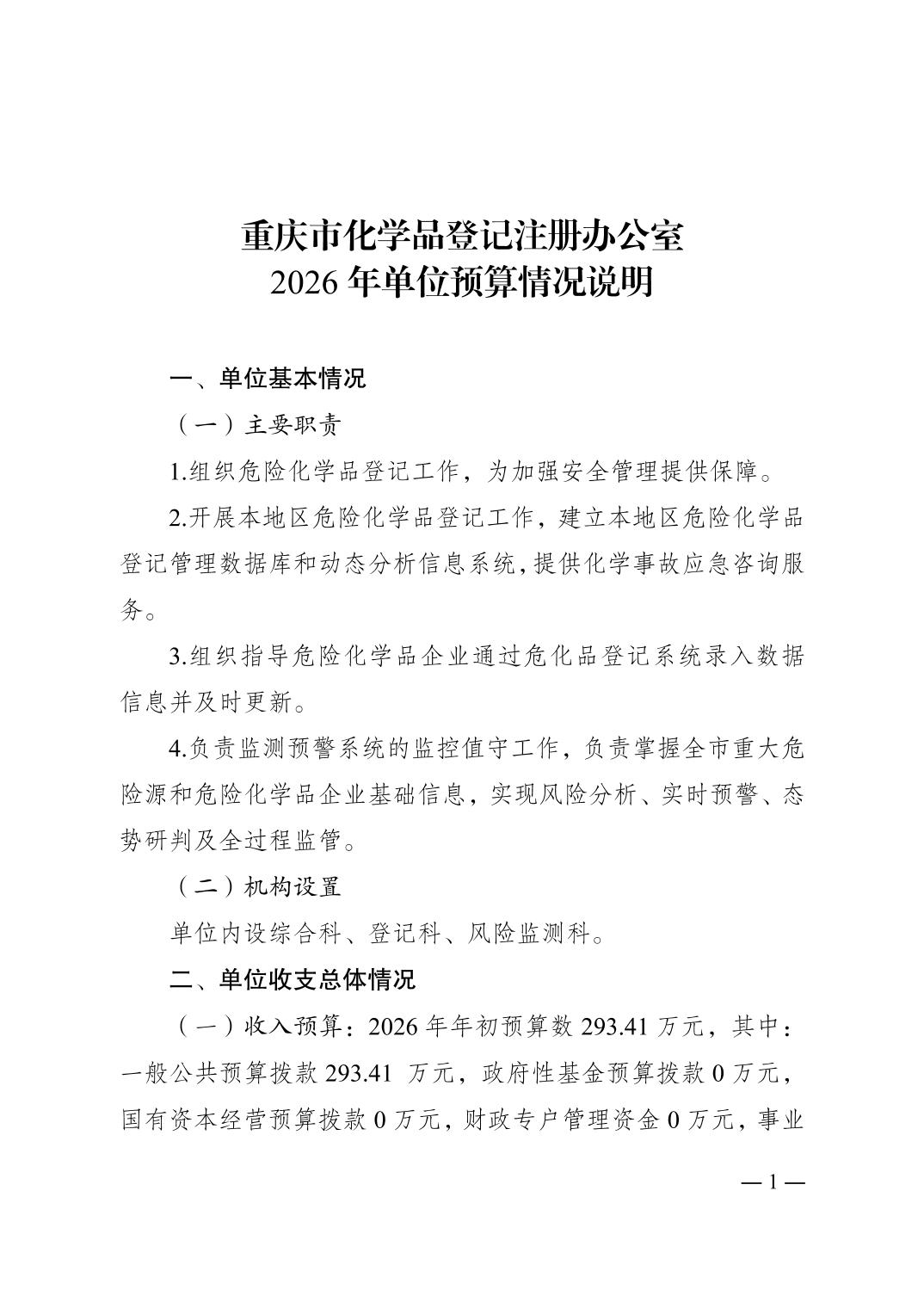
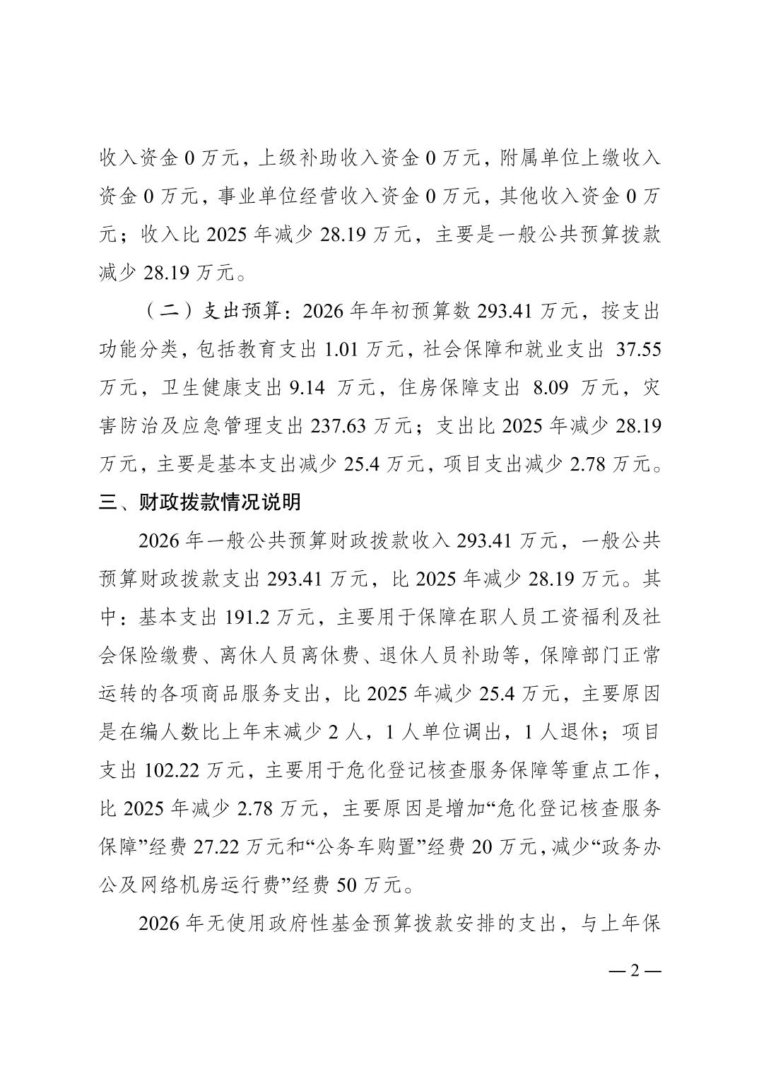
重庆市化学品登记注册办公室2026年单位预算情况说明
















您即将离开“重庆市应急管理局”